A common practice to verify and validate the OpenFOAM solver is the laminar two-dimensional flow around a cylinder. In this example, I will solve this problem using the simpleFOAM solver, which a steady state for incompressible Newtonian fluids. To begin, consider the two-dimensional flow around a cylinder with radius . The far-field boundary at a radius of
.

Figure 1: Problem Description.
Using the given incoming velocity , density
, as well as the dynamic viscosity of
, one can calculate the Reynolds as follows;
Here are the sections of this post:
- Assumptions
- Case-setup and grid Generations
- Drag Calculations
- Grid convergence study
- Validation
- Conclusion
Download the case file here: Laminar-Flow-over-a-cylinder
Assumptions
- Incompressible flow
- Laminar flow
- Newtonian flow
- 2-Dimensional flow
- Negligible gravitational effects
- Sea level conditions
Case setup and Grid Generations
Again, the purpose of this test is to verify and validate simpleFoam’s ability to predict the flow structure against the experimental result. The present calculation was confined to the low-Reynolds-number regime , which encompasses steady symmetrical separated.
The no-slip wall condition is applied to the cylinder wall. Uniform free stream conditions are applied at the inlet and outlet boundaries.

Figure 2: Quadrilateral mesh.
Drag Calculations
Grid convergence study
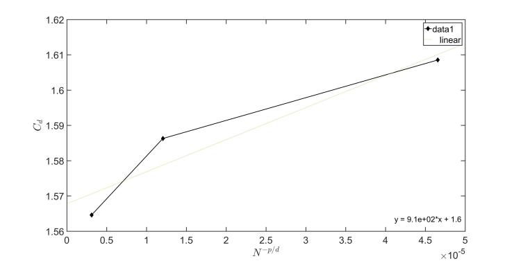
All grids were generated using the open source software Gmsh. Three different resolutions figure (3) were made of the same family of meshing with spacing 0.05, 0.01, and 0.008 respectively. Based on the selected grids, simpleFOAM was run on each grid to obtain the value in which I decided to make my study. In this case, I chose the drag coefficient for each grid resolution table 1 and figure 4.
Figure 3: Shows coarse, medium, and fine mesh grids.

Figure 4: Grid convergence for the flow over a cylinder.
Since the simpleFOAM is a second order accurate, hence, P in table 1 is the effective order of convergence, and d is the number of spatial dimensions. Therefore, and
. Hence, performing a Richardson extrapolation, and calculating the grid convergence index to ensure that you are in the asymptotic range of convergence. This can also be noted in table 1.

It should be noted from table 1 the pressure force is the dominant part i.e. pressure force = 0.51 in compared to viscous force=0.27. This indicates that most of the drag comes from the pressure force since pressure force comes from the eddying motions that are set up in the fluid by the passage of the body. While viscous force is important for attached flows (that is, there is no separation), and it is related to the surface area exposed to the flow, pressure force is important for separated flows, and it is related to the cross-sectional area of the body.
Results
Figure (5) shows one of the histories of convergence obtained during the simulations.

Figure 5: Shows an example of the convergence history for the flow over a cylinder.

Figure 6: Shows the drag coefficient distributions vs. the number of iterations.
Figure 7: Shows the pressure and velocity distributions respectively for the three grids.
Validation
What is the predicted drag coefficient at this Reynolds number? Well, from experiments at this Reynolds number the approximated drag coefficient is approximately 1.65. From table 1, simpleFOAM predicted
.
Conclusion
simpleFOAM has been validated for a classic example of external flows around a cylinder. The experimental data of the drag coefficient for Re=40 fairly agree well with the CFD data.
Some Useful References
- Coutanceau, M. and Defaye, J.R., Circular Cylinder Wake Configurations – A Flow Visualization Survey, Mech. Rev., 44(6), June 1991.
- http://www.calpoly.edu/~kshollen/ME554/Labs/validation_example.pdf.